
Quest版ビートセイバーでも、カスタム曲やModを楽しむことができます!
メタクエストだけでビートセイバーの動画を作ることも、パソコンを併用すればフルボディトラッキングでVRMアバターを使用した動画も作れます!
「ビートセイバーの始め方」から「カスタム曲を遊ぶ手順」・「動画の作成方法」まで、当サイトで扱ったQuest関連のビートセイバー記事をまとめました。
BeatSaber(ビートセイバー)を購入する前に知っておきたいこと

Quest版とパソコン版・PSVR版との違い【機種によるビートセイバーの違い】
ビートセイバーは、VRリズムアクションゲームです。
ビートセイバーには、「Quest版」・「パソコン版」(Steam / Oculus Rift)・「PSVR版」があり、プレイするためには、以下のようなVRゴーグルを準備する必要があります。
- メタクエストシリーズ(1・2・3・3S・Pro)
- パソコン用VRゴーグル(VALVE INDEX、HTC VIVEシリーズ、WINDOWS MIXED REALITYなど)
- PSVR(1・2)
どの版のビートセイバーでも『飛んでくるブロックをリズムに乗ってぶった切る』というゲーム根元は同じです。
ただし版によって、「カスタム曲」や「Modの使用」・「VRMアバターの使用」といった拡張した遊び方にできる・できないの違いがあります。
「ビートセイバーの始め方」や「予算」・「機種によるビートセイバーの違い」など、ビートセイバーを始める前に知っておきたいことを以下の記事でまとめています。
セイバーアクセサリー(棒型アクセサリー)は必要か?
ビートセイバーを楽しむうえでよく名前が出てくる、コントローラーに取り付ける「棒型アクセサリー」。
※上記商品をビートセイバーで使う場合、ゲーム内のオプション設定で補正が必要
(補正の値はAMVR公式サイトの商品紹介画像を参照)
私も持っていますが、個人的にはビートセイバーに使用するのは「アリよりのナシ」です。
棒型アクセサリーでは、コントローラーを先端に取り付けるため、重量を感じるようになります。
そのため「ライトセーバー」というより「剣」を振っている感じになり、没入感が下がってしまいました……。
以下のような方であれば、「棒型アクセサリー」の使用をおすすめできます。
- 「剣」のイメージでプレイしているので、問題ありません
- ダイエットや手首のトレーニングのため、プレイ時の負荷を上げたい!
- 「ダースモール」プレイや「ビートスピアー」といった特殊プレイがしたい!
「棒型アクセサリー」の詳細なレビューを以下の記事で行っているので、参考にしてください。
あわせて読みたい!
Quest版ビートセイバーでカスタム曲をプレイするまでの手順
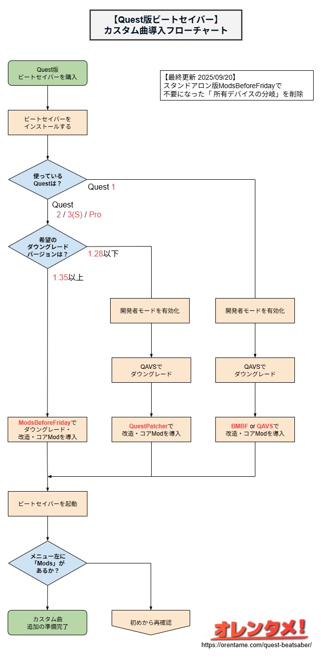
メタクエストのバージョンアップにより、カスタム曲をプレイするための手順が何度か変更になっています。
改造方法により手順が多少異なる点はありますが、カスタム曲をプレイするにはおおまかに次の手順でビートセイバーを改造(Mod)状態にする必要があります。
カスタム曲追加までの流れ
- カスタム曲に対応したバージョンにダウングレードする
- Modが使えるようビートセイバーにパッチを当てる(改造する)
- カスタム曲を読み込むためのコアModを導入する
2025年9月20日時点のカスタム曲の導入手順をフローチャートにしました。
以下を参考に、カスタム曲が遊べるビートセイバーに改造しましょう!
(画像をクリックすると「新しいタブ」で開きます)

Quest版ビートセイバーのカスタム曲が遊べるバージョン
メタクエストを使ってPC版ビートセイバー(Steam・Oculus Rift)にModを導入する方法については、以下の記事をご参照ください。
【BSManager】Rift版ビートセイバーにカスタム曲やModを導入する方法(Steam版の説明もあり)
※Quest版ビートセイバーは、以下のバージョンで改造ツールを使うとカスタム曲がプレイできます。(2025/7/18 時点)
| 対象 バージョン | 対象 メタクエスト | 改造ツール | 必要デバイス | 特徴 |
|---|---|---|---|---|
| 1.35以上 | 2・3(S)・Pro | ModsBeforeFriday!(MBF) | パソコン か Android端末 (スマホ・タブレットなど) | 最新版のビートセイバーからでもダウングレード・改造・コアModの導入まで自動で全部してくれる最強ツール。 その後のMod導入も一覧から選ぶだけで自動で入れてくれる。 ビートセイバーが更新された直後は、対応のため数時間~数日使えなくなるので注意。 実はパソコンもAndroid端末も不要なスタンドアロン版MBFもある。 |
| 1.28 | 2・3(S)・Pro | QuestPatcher(QP) (+QAVS) | パソコン | MBF登場以前に使われていた改造とModの導入ツール。 ダウングレードは別にQAVSで行う必要がある。 MBFは1.35以上にしか対応していないため、1.2x以下でカスタム曲を遊ぶなら必須のツール。 |
| 1.28 | 1 | BMBF (+ QAVS) | (なし) | メタクエストだけで改造とコアModの導入をやってくれるツール。 ダウングレードは別にQAVSで行う必要がある。 QAVSで改造・コアModの導入もできるが、BMBFのカスタム曲管理機能が優秀なため、初代Quest1ならBMBFの使用を推奨。 Quest本体アップデートの関係で、初代Quest1以外では使えなくなった。 |
※インストールされているビートセイバーのバージョンは、ゲーム内で足元を見ると確認できます。(Quest版・PC版共通)
メタストアで配信している最新バージョンが改造に対応していない場合は、MBFかQAVSを使ってビートセイバーをダウングレードする必要があります。
Quest版ビートセイバーでカスタム曲導入に使う改造ツールたち
Quest版ビートセイバーでカスタム曲を遊ぶには、『ModsBeforeFriday』(MBF)や『QuestPatcher』(QP)、『BMBF』といった改造ツールを使う必要があります。
ModsBeforeFriday(MBF)
『ModsBeforeFriday』は、カスタム曲の導入に必要なダウングレード・ビートセイバー本体の改造・コアModの導入を全て自動でやってくれるWebツールです。
MBFを使用すると、「ビートセイバーの最新バージョン」⇒「カスタム曲が利用可能な最も新しいバージョン」へ簡単にダウングレードすることができます。
最も新しいバージョン以外にも、1.35以上であればダウングレードするバージョンを選択することも可能です。
表示に従って操作するだけでインストールされているバージョンの確認から改造までを自動でやってくれるため、初心者でも簡単にカスタム曲を導入することができます。
以前は使用にパソコンかAndroidデバイスが必要でしたが、スタンドアロン版ModsBeforeFridayの登場により、メタクエストだけで使えるようになりました。
MBFの使ったダウングレード・改造・コアModの導入方法は、以下の記事で解説しています。
QuestPatcher(QP)
『QuestPatcher』はパソコン(Windows・Mac・Ubuntu)上で使用する改造・コアMod導入ツールです。
ダウングレードには対応していないため、先にQAVSでダウングレードしておく必要があります。
MBFはビートセイバーのVer.1.35以後でしか使えないため、Quest 2 / 3(S) / Pro でビートセイバー Ver.1.28以前に改造する唯一の手段です。
「対応Modなどの関係でVer.1.28以前のビートセイバーを使いたい」という方は、QuestPatcherを使ってみましょう。
なおVer.1.28.0にダウングレードすると、Ver.1.35.0以降で遊べる以下の無料曲・DLCはプレイできません。
事前にご認識置きください。
- 無料曲:OST6(Ver.1.34.0~Ver1.34.2にて追加)
- DLC:Daft Punk Music Pack(Ver.1.35.0にて追加)
- DLC:The Rolling Stones Music Pack(Ver.1.33.0にて追加)
- DLC:Linkin Park x Mike Shinoda Music Pack(Ver.1.32.0にて追加)
- DLC:The Weeknd Music Pack追加2曲(Ver.1.31.0にて追加)
- DLC:Queen Music Pack(Ver.1.30.0にて追加)
- DLC:Panic! At The Disco Music Pack追加6曲(Ver.1.31.0にて追加)
QuestPatcherで改造・コアModを導入する方法は、以下の記事で解説しています。
BMBF
『BMBF』は、メタクエストで動作する非公式アプリです。
メタクエスト本体バージョン63のアップデートにより、Quest 2 / 3(S) / Pro では使用できなくなりました。(初代Quest1はバージョン49で更新終了のためセーフ)
BMBFは改造・コアModの導入のほか、カスタム曲の管理もできるツールです。
しかしダウングレードには対応していないため、先にQAVSでビートセイバーをダウングレードしておく必要があります。
QAVSはVer.16でADB Debug関連の機能が増え複雑になっているため、Quest1で使う場合はQAVS Ver.15以前を使用した方が分かりやすいでしょう。
QAVSでのダウングレード方法および、BMBFで改造・コアModを導入する方法は、それぞれ以下の記事で解説しています。
【番外】QAVS(QuestAppVersionSwitcher)
『QAVS』は、ビートセイバーで単体でダウングレード・改造・コアModの導入ができるオールインワンツールでした。
Quest本体v76にて改造・コアModの導入ができなくなり、旧バージョンのapkを入手できるだけのツールとなってしまいました。
QAVSを使ったダウングレード方法は、以下の記事で解説しています。
カスタム曲やModの探し方
カスタム曲の探し方や、便利な管理方法についてまとめました。
なおビートセイバーの「1.28以下」と「1.35以上」で、カスタム曲を管理するフォルダが変更されています。
- 1.28以下(「SongLoader」フォルダで管理)
フォルダ場所:ModData/com.beatgames.beatsaber/Mods/SongLoader/CustomLevels - 1.35以上(「SongCore」フォルダで管理)
フォルダ場所:ModData/com.beatgames.beatsaber/Mods/SongCore/CustomLevels
その影響で、1.35以上のときに追加したカスタム曲は「SongCore」フォルダに入ってしまい、1.28以下だと表示されません。
Android用のファイラーアプリなどを使い、「SongCore」フォルダに入っているカスタム曲データを「SongLoader」フォルダへ移動すれば、1.28以下でもプレイできるようになります。
なお1.28以下で追加したカスタム曲は、1.35以上でも問題なくプレイできます。
あわせて読みたい!
カスタム曲の探し方
カスタム曲は、BeatSaverやBeastSaberなどで検索すると見つけることができます。
まずは、自分の好きな曲を探してみましょう。
カスタム曲をいろいろ探してみると分かるかと思いますが、カスタム曲には高難易度のものが多いです。
「せっかく好きな曲を見つけたのに、イントロでゲームオーバーになってしまう……。」
そんなことを繰り返していると、ビートセイバー自体が楽しくなくなってしまいます。
そこで「自分に合ったカスタム曲」を探すコツを以下の記事で解説しています。
ビートセイバーの腕は人によるもの、自分にちょうどいい難易度の曲を、自分自身で見つけられるようになりましょう。
もっと楽にカスタム曲を探したり追加したりする方法
ビートセイバーのゲーム内でカスタム曲を探して追加することはできますが、コントローラでの入力は不便だし検索結果の一覧性は悪く、不便なものです。
そこでカスタム曲の管理アプリ『QuestSongManager』を使うことで、メタクエストからでも簡単にBeatSaverやBeastSaberで曲を検索・追加することができます。
あわせて読みたい!
なお初代Quest1の方は、BMBFがカスタム曲の管理機能を備えているので、『QuestSongManager』を使用する必要はありません。
BMBFでカスタムプレイリストを管理方法は以下の記事で解説しています。
Quest版ビートセイバーのおすすめのMod
Quest版ビートセイバー用のModは、Steam版ほどではありませんが多くの開発されています。
Modには相性があり、組合せによってはビートセイバーが起動しなくなるなどの問題が発生します。
以下の記事で、私が使っているおすすめのModを紹介しています。
「Modを試してみたいけど、何を入れたらいいか分からない」という方は、ぜひ試してみてください!
Quest版ビートセイバーで動画を作成する方法
YouTubeなどでビートセイバーの動画を見て、「自分も動画を撮ってみたい!」と思ったことはありませんか?
しかし調べてみると「Steam版を購入します」ばかりで、「買い直してまではいいかな…」と諦める。
私がそのタイプでした。
しかしMod『VRM Qavatars』の登場により、Quest版ビートセイバーでもVRMアバター動画が作成できるようになりました!
メタクエスト単体でアバター動画を作る
Mod『BeatLeader』『Replay』の組み合わせで、ビートセイバーの標準アバターを使った動画を作成することができます。
この2つのModは対応しているバージョンが多いため、ビートセイバーのバージョンを気にすることなくアバター動画を作ることができます。
標準アバターで動画を作る方法は、以下の記事で解説しています。
メタクエスト単体でVRMアバター動画を作る
Mod『BeatLeader』『Replay』に、さらに『VRM Qavatars』も追加するとビートセイバー単体でもVRMアバター動画を作成できます。
アバターを前から見たカットを入れることまでできてしまいます!
ただし『VRM Qavatar』はビートセイバー Ver.1.28にしか対応していません。
異なるバージョンを使用している方は、『VRM Qavatar』のためにバージョンを調整する必要があります。
『VRM Qavatars』『BeatLeader』『Replay』を組み合わせて動画を作成する方法ついては、以下の記事で解説しています。
【おまけ】クロスバイでRift版ビートセイバーでもカスタム曲をプレイする
メタストアで販売しているビートセイバーはDLCを含めクロスバイに対応しており、Quest版を購入するだけでRift版(パソコンVR)も遊べるようになります。
Rift版でカスタム曲を遊ぶ手順はQuest版より簡単で、さらに『BSManager』という補助ソフトを使用するとバージョンの管理やModの管理も簡単にできます。
「Quest版は難しくてカスタム曲が導入できない!」という方も、Rift版なら導入できるかもしれません。
Rift版ビートセイバーでカスタム曲を遊ぶ手順は、以下の記事で解説しています。
おすすめの記事
ASMR音声は「耳で楽しむVR」
(初ASMRは無料作品で試そう!)
【R18】FANZA 冬の同人祭開催!(2/2 12時まで)
VR対応ゲームも多数割引中されてるぞ!
ご支援募集のおしらせ
「オレンタメ!」は節約生活をしながら管理人ひとりで運営しております。
もし当サイトやYouTube、𝕏(旧Twitter)で役に立った情報がありましたら、ご支援いただけますと嬉しく思います。
500円で1日長く活動することができます。
節約っぷりが分かるAmazon欲しいものリストを公開しています。
どうぞ『オレンタメ!』をよろしくお願いいたします。






















